Instance Verification Kit (IVK)
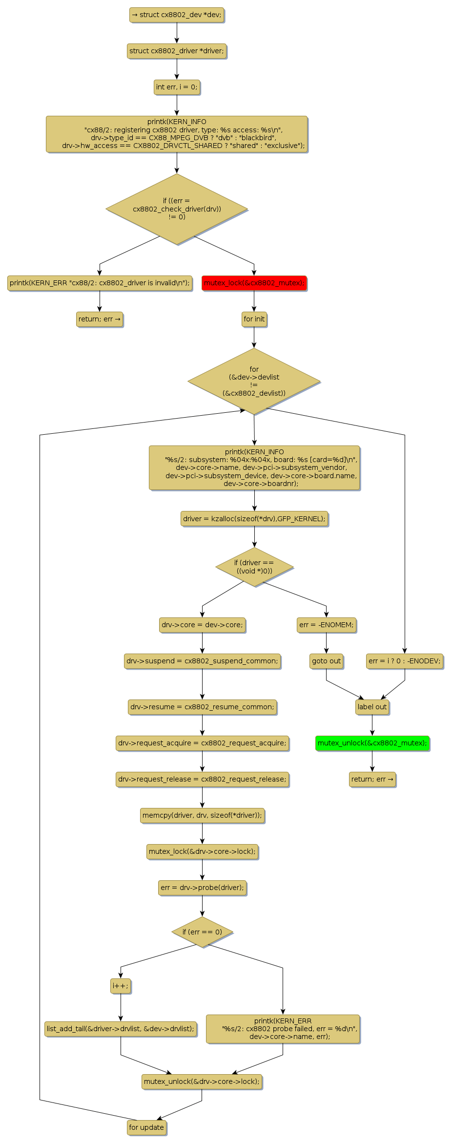
mutex lock @ [16938+26+/linux-3.19-rc1/drivers/media/pci/cx88/cx88-mpeg.c]
Instance Signature: cx8802_mutex
|
The Matching Pair Graph:
|
|
Function Name
|
Control Flow Graph (CFG)
|
Events Flow Graph (EFG)
|
Source Correspondence
|
|
cx8802_register_driver
|
|
|
[16468+22+/linux-3.19-rc1/drivers/media/pci/cx88/cx88-mpeg.c]
|